ZhengHong

More than 20 years of experience

+86 136-0239-1311 / +86 136-0232-9658

Location: Home -> About us
Company Profile

Zheng HongCompany Profile

The company is located in known as "China woolen sweater town," said the new Marilyn DaLang town village along the river road development zone, 45 minutes to dongguan city, changping 20 minutes' drive to there is li xiang wetland park near, lotus lake park and subway stations, traffic is very convenient, gathered reiki, air pure and fresh happy person. The company was founded in December 2014, a modern industrial plant, green living environment and the environmental protection work space, the total number of existing staff of more than 400, the company owns a complete process of labor division and perfect management system, constantly develop new technology, new products, products are exported to more than 60 countries and regions at home and abroad, the company fully trust and respect employees, has a comprehensive import ISO9001-2018 quality management system and implementation of "6 s" activities, adhere to the people-oriented, through training education, practice tests, to implement the "high quality, dedication, loyalty, innovation, service, efficiency" as the goal, to provide a learning platform for development and good training mechanism and wide promotion space.

The company mainly produces sweaters, clothing, industry labor clothes, jeans and more style knitted T-shirt, products sold to domestic large and medium-sized cities and overseas countries such as Europe, America, Japan and South Korea, product quality has enjoyed reputation in the global market, the main products are: international customers cooperation TEDDY FRESH, CK, PEACH, DEƧIGUAL, MITCHELL&NESS, KAPPA, SUSSAN, Tribal, CharieB, Laura, Max studio, Oodji, tahari, Cynthia powley, nicde miller; Domestic brands are: JNBY women's clothing, CROQUIS men's clothing, JNBYBYJNB children's clothes, VERO what MODA women's clothing, Kuose, desigual, capa, paladins, umbro, rococo, Thai and complete electrical contractor, wing vines, and so on well-known products, many new customers also in the continuous development and cooperation of...

In order to enrich the spare time life of employees, company is equipped with a variety of recreational facilities, Karaoke for employees. Free WiFi coverage in living quarters and 24-hour cold and warm water in dormitories, Let employees enjoy the happy time brought by culture, entertainment and continuous learning after work.

Our company advocate a harmonious, encouraging and equal working atmosphere, Implement the principle of rewarding employees with generous salary and pleasant working environment. Dongguan ZhengHong Textile Manufacture Co. Limited have sufficient orders throughout the year. Wholeheartedly cooperate with people with lofty ideals to create a better enterprise together!

Company Profile
Corporate culture
High quality and excellent service

Enterprise purpose

High quality, excellent service, doing well at one time and sustainable service are our business purpose, and customer satisfaction is our eternal pursuit.

Development objectives

The company has a set of detailed division of labor process and perfect management system, and constantly develops new processes and new products. The products are exported to home and abroad!

Enterprise mission

Adhere to people-oriented, educate people through training and practice, and take the implementation of "dedication, service and efficiency" as the goal!

Quality policy

With sufficient orders throughout the year, we sincerely cooperate with people with lofty ideals to create a better cause!

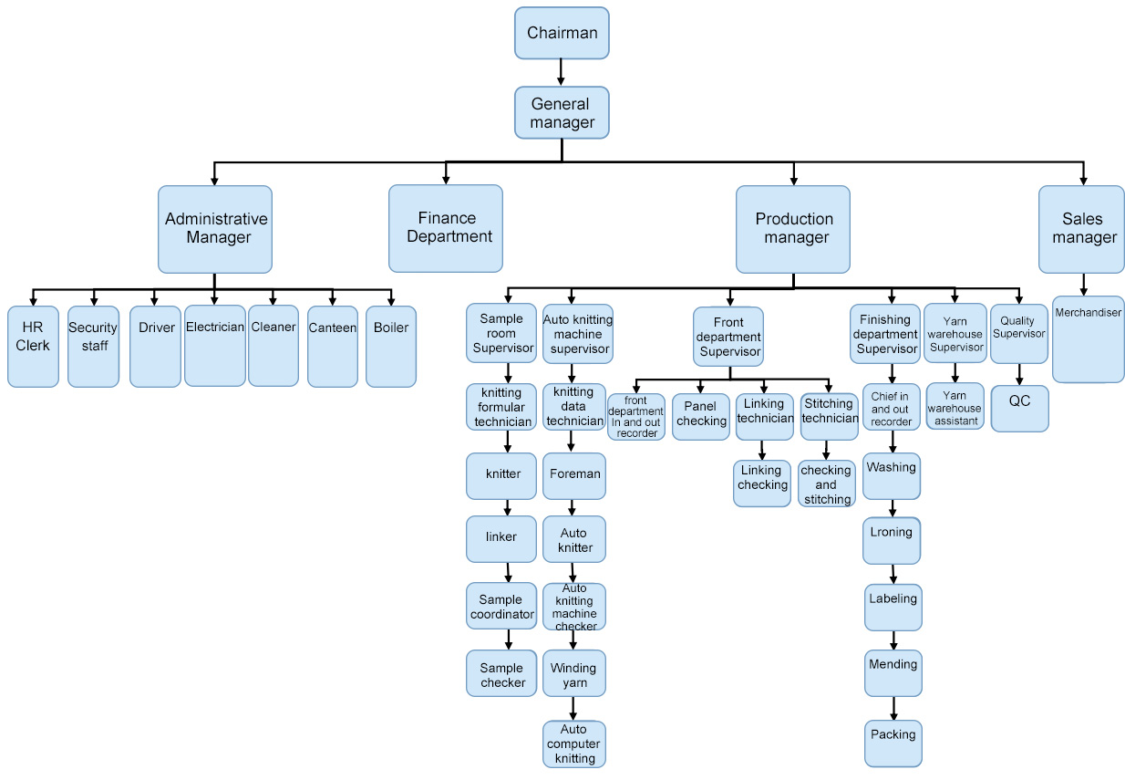
Organizational structure

Zhenghong - large scale sweater manufacturer

Organizational structure
Production flow chart

Workshop equipment

Zhenghong - large scale sweater manufacturer